一、学校简介
潍坊学院是教育部批准建立的一所山东省属全日制综合性大学,坐落在山东潍坊。学校先后入选省应用型人才培养特色名校立项建设单位、省应用型本科高校建设首批支持单位,2024年获批硕士学位授予单位。
学校现设23个教学单位,2025年本科招生专业61个,学科专业涉及理、工、文、经济、管理、农、法、历史、教育和艺术十大学科门类。拥有电子信息、机械、农业3个硕士专业学位授权点。
学校现有教职工1945人,其中高级职称教师660人,拥有博士学位人员710人,博士生、硕士生导师187人。有国家级人才、享受国务院政府特殊津贴专家、享受省政府特殊津贴专家、泰山学者青年专家、泰山产业领军人才、山东省高端智库专家、山东省理论人才“百人工程”入选专家、省级教学名师、省市有突出贡献的中青年专家等高层次人才53人,有省级教学团队7个、省级科研团队31个、“山东省高校黄大年式教师团队”3个。
诚邀海内外各类英才加盟学校,共谋发展、同创未来。
二、诚聘对象
(一)专业领军人才
学术研究方向处于国内外前沿领域,在本学科领域具有重大影响,在教学科研方面取得国内外同行公认的重要成就,具有较强的团队领导和组织协调能力,能带领学术团队协同攻关、带领本学科赶超或保持国内先进水平的领军人才,包括国家级重点人才工程、研究计划、国家级教学科研成果获得者,或海内外具备相当水平的高层次人才。
(二)学科带头人
学术研究方向具有重要创新前景,在本学科教学科研方面取得具有重要学术影响的代表性研究成果,有较强的团队领导和组织协调能力,能够带领、协助本学科赶超或保持国内先进水平的国内外高端人才,包括国家级重点人才工程、研究计划青年项目获得者,或省部级重点人才工程获得者、省级教学科研成果获得者,或具备相当水平的高层次人才。
(三)优秀博士(后)
一层次:在本学科专业领域取得高水平代表性成果,具有突出的学术发展潜力和创新能力,具有获得国家级教学科研项目的能力。
二层次:在本学科专业领域取得较高水平代表性成果,具有较大的学术发展潜力和创新能力,具有获得省部级及以上教学科研项目的能力。
三层次:在本学科专业领域取得较高水平的业绩成果,具有较大发展潜力和创新能力。
四层次:在本学科专业领域取得一定水平的业绩成果,具有良好的综合素质和一定的发展潜力。
新引进博士(后)年龄原则上不超过35周岁,具有副高级职称人员年龄可放宽至40周岁,具有正高级职称人员年龄可放宽至45周岁。
三、人才引进待遇
(一)引进人才纳入学校控制总量管理,享受上级规定的工资、福利待遇。学校根据引进人才的学科专业和学术水平,提供引进费、科研启动费等。具体任务、待遇采取“一事一议、一人一策”方式确定,以签订合同为准。
(二)具有高级职称者,经专家评议可聘用在相应岗位。
(三)符合条件的优秀博士,来校后可申请学校“准聘教授”或“准聘副教授”岗位。
(四)可申领潍坊市“鸢都惠才卡”,享受有关绿色通道服务。
(五)首次来潍就业且符合条件的高层次人才,可享受潍坊市有关人才政策。
(六)引进人才子女入学,申请就读潍坊市义务教育阶段学校的,学校协调潍坊市相关职能部门进行统筹安排。
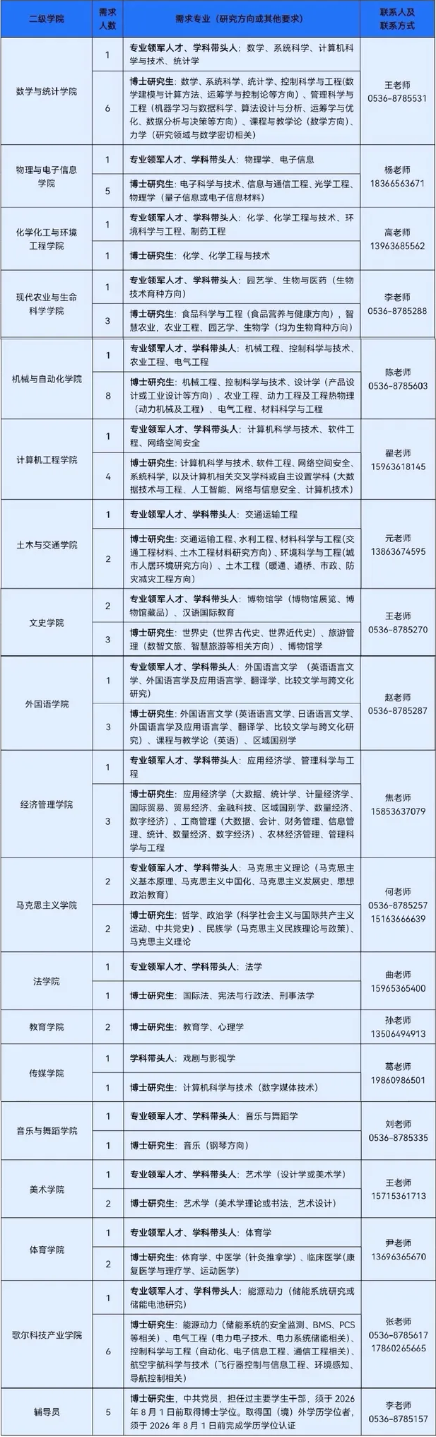
四、人才需求一览表

五、应聘方式
应聘人员应如实填写《潍坊学院应聘人员信息登记表》(附件),并将《潍坊学院应聘人员信息登记表》及其他报名材料(包括学历学位证书/国外学历学位认证书、学术论文、科研成果等)以压缩包方式(压缩文件大小不超过50MB)发送至人事处邮箱(wfurck@wfu.edu.cn),邮件主题格式为:应聘二级学院名称+姓名+所学专业+学位+毕业学校。
六、联系方式
人事处联系人:李老师 孙老师
人事处咨询电话:0536-8785157 8785580
地址:山东省潍坊市东风东街5147号人事处

原标题:潍坊学院2026年高层次人才招聘启事
文章来源:https://mp.weixin.qq.com/s/dQ9m0-pXG3dTaQucAmh1_g
注: 本站稿件未经许可不得转载,转载请保留出处。如涉及版权问题,请联系本站管理员予以更改或删除。
(责任编辑:sdxbc)
免费预约试听